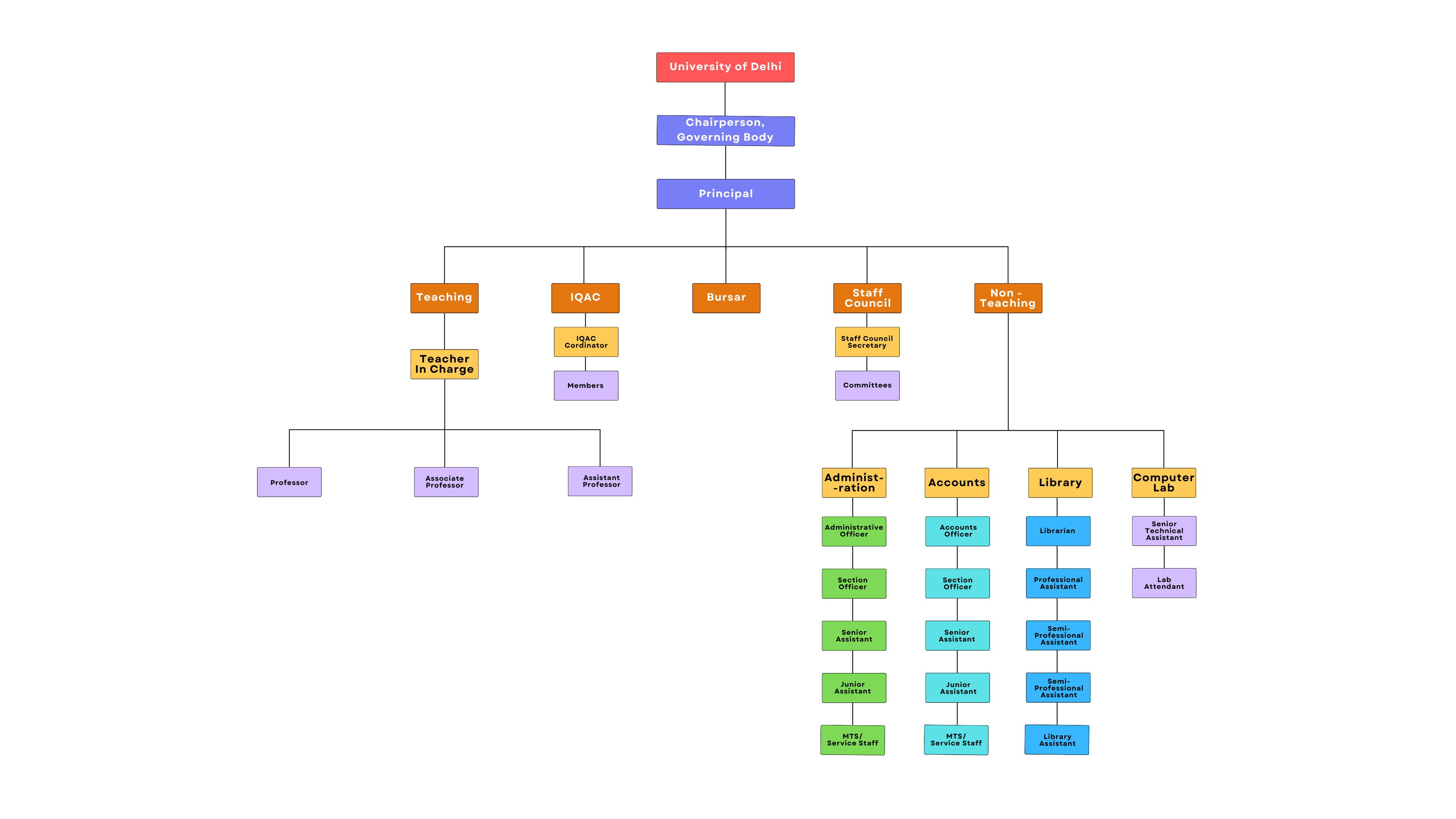
The College of Vocational Studies, a co-educational and University maintained institution was founded in 1972. It is among the pioneer institutions in the country to offer Vocational education and seeks to break new ground by bridging the gap between traditional University education and changing socio-economic environment. The Vocational courses enable a student to interweave general education with work oriented skills and knowledge.
